Схема понижающего преобразователя DC-DC

Понижающий DC-DC преобразователь представляет собой электронный модуль в виде микросхемы, помещенной в жесткий корпус и оснащенной выводами для монтажа на печатную плату. Этот модуль преобразует постоянное напряжение более высокого номинала в постоянное напряжение меньшего номинала. Такие устройства используют для изменения напряжения в зарядных устройствах для аккумуляторных батарей, мультимедийных проигрывателях, телевизорах, мониторах, системах электропитания, компьютерных игровых консолях и других устройствах. Наиболее удобны в применении импульсные преобразователи с регулируемым значением Uвх. Мощные модели могут работать в диапазоне 5–60 В с обеих сторон. Современные инверторы не только понижают Uвх, но и стабилизируют характеристики, уменьшают пульсации, выполняют гальваническую развязку электрических цепей на входе и выходе.
Схема понижающего DC-DC конвертера

Рассмотрим схему понижающего DC-DC преобразователя импульсного типа. В отличие от линейных стабилизаторов, у импульсных конвертеров регулятор (обычно – транзистор) работает по принципу переключений. Львиную долю времени он пребывает в области отсечки или насыщения, и только непосредственно при переключениях – в активной зоне. Благодаря этому снижается рассеиваемая на транзисторе мощность, повышается КПД устройства, уменьшаются его размеры и вес. На представленной схеме:
- Свх – входной фильтр – фильтрует Uвх, подаваемое на ключ;
- VT – биполярный транзистор;
- СУ – схема управления – нужна для получения стабильного Uвых заданной величины;
- L – дроссель;
- VD – диод;
- Rн – выходное сопротивление;
- Свых – выходной фильтр.
При открытии транзистора Uвх подается в нагрузку и на возрастание энергии в дросселе L. Когда ключ на транзисторе размыкается, возникающая в дросселе ЭДС открывает диод VD, а на транзисторе появляется напряжение, идентичное ЭДС. Накопившаяся в дросселе энергия отчасти идет в нагрузку и формирует на выходном сопротивлении Uвых. Его пульсации сглаживает выходной фильтр.
Принцип работы понижающего DC-DC инвертора
Главный элемент таких преобразователей – силовой ключ, в качестве которого может использоваться биполярный, MOSFET или IGBT транзистор. Когда он открыт, ток от источника питания следует через ключ к индуктивности и нагрузке. Кроме передачи в нагрузку, энергия копится в катушке и конденсаторе (стадия накачки). Когда ключ закрывается, накопленная в катушке энергия отдается в нагрузку (стадия разряда). При этом ток идет по контуру катушка-диод-нагрузка.
Типы конвертеров
В зависимости от особенностей конструкции, DC-DC инверторы бывают 3 типов:

- Без индуктивности – недорогие маленькие модули на коммутируемых конденсаторах, рассчитанные на питание нагрузок малой мощности. Бывают с регулируемым и фиксированным напряжением.
- С индуктивностью, без гальванической развязки – с 1 изолированным источником питания. В понижающих импульсных модулях ключом является транзистор, а для его управления используется ШИМ-контроллер.
- С гальванической развязкой – обеспечивают большой скачок между Uвх и Uвых. Применяют импульсные трансформаторы с несколькими обмотками.
Критерии выбора
При выборе инвертора учитывают условия его предстоящего использования. Наиболее практичны импульсные модули с регулируемым Uвх. Линейные конверторы, которые умеют только понижать Uвх, подойдут для питания узлов малой мощности, когда нужно получить стабильное Uвых без помех и пульсаций. Для решения более серьезных задач выбирайте импульсные модели.
При покупке понижающего конвертера учтите следующие параметры:
- мощность;
- диапазон Uвх;
- значение Uвых, возможность его настройки и диапазон;
- максимальный Iвых и возможность его регулировки;
- число каналов на выходе;
- частота работы инвертора – чем выше ее значение, тем проще фильтровать выходные характеристики и устранять помехи, но возрастают потери на переключение транзистора;
- наличие стабилизатора;
- КПД;
- интерфейсы для обмена информацией – полезными могут быть USB/microUSB выходы и возможность подключения к компьютеру;
- размеры, масса.
Хороший выбор инверторов, способных понижать, повышать и стабилизировать входное напряжение, представлен в интернет-магазине VoltBikes.ru.
- 29 сентября 2023 г.
- 1217 просмотров
Схема и принцип работы простого импульсного DC-DC преобразователя с фиксированным коэффициентом понижения напряжения
Понижающий преобразователь постоянного напряжения (DC-DC преобразователь) — это электронное устройство, которое преобразует одно постоянное напряжение в другое постоянное напряжение с меньшим значением. Он применяется для обеспечения стабильного и регулируемого питания для электронных устройств, работающих от разных напряжений.
DC-DC преобразователи могут быть реализованы различными способами, включая понижающие, повышающие и инвертирующие преобразователи.
Понижающий преобразователь напряжения является одним из наиболее распространенных типов, который применяется в различных устройствах, таких как мобильные устройства, электронные системы автомобилей, компьютерные системы и многие другие (смотрите — Преобразователи напряжения постоянного тока).
![]()
Как устроены самые простые DC-DC преобразователи?
Самые простые DC-DC преобразователи называются шаговыми преобразователями или DC-DC конвертерами с фиксированным коэффициентом понижения напряжения (шаговые преобразователи, buck converter).
Они состоят из индуктивности, диода, конденсатора и ключа, который переключает цепь индуктивности. Эти компоненты соединены в особую схему, которая позволяет преобразовывать постоянное напряжение на входе в меньшее постоянное напряжение на выходе.
В основе работы простого DC-DC преобразователя лежит принцип переноса энергии с использованием индуктивности.
Ключ переключает цепь индуктивности таким образом, что индуктивность заряжается током от источника питания через диод, а затем выключается, и ток через индуктивность переключается на конденсатор и нагрузку.
Ключ включается и выключается периодически, создавая периодическое изменение напряжения на индуктивности. Это приводит к появлению на выходе переменного напряжения, которое сглаживается конденсатором и приводится к стабильному постоянному напряжению, подходящему для питания электронной нагрузки.
Такие преобразователи не подходят для работы с большими токами и высокими частотами переключения. Однако, для некоторых простых приложений, например, для питания маломощных электронных устройств, они могут быть весьма эффективны.
Схема простого импульсного DC-DC преобразователя с фиксированным коэффициентом понижения напряжения
На схеме простых DC-DC преобразователей обычно присутствуют следующие элементы:
- источник постоянного напряжения (например, батарея);
- ключ (обычно это транзистор или мосфет);
- индуктивность;
- диод;
- конденсатор;
- нагрузка.

Ключ и индуктивность обычно располагаются последовательно, таким образом, что когда ключ замкнут, индуктивность заряжается, а когда ключ разомкнут, индуктивность выдает энергию в нагрузку.
Диод и конденсатор обычно располагаются параллельно нагрузке и служат для сглаживания выходного напряжения.
В зависимости от конкретной схемы, могут присутствовать дополнительные элементы, такие как резисторы, датчики тока или напряжения и т.д.
Как работают такие преобразователи?
DC-DC преобразователи с фиксированным коэффициентом понижения напряжения работают по принципу использования индуктивности для хранения энергии в магнитном поле.
Эти преобразователи имеют фиксированный коэффициент преобразования, который определяется соотношением между входным и выходным напряжениями и временем, в течение которого индуктивность заряжается и разряжается.
В простейшем преобразователе, показанном на схеме выше, в момент когда ключ замыкается, индуктивность заряжается, создавая магнитное поле, которое сохраняет энергию.
Когда ключ размыкается, магнитное поле индуктивности вызывает появление обратного ЭДС, которая заряжает выходной конденсатор. При этом входное напряжение уменьшается на напряжении на диоде.
DC-DC преобразователи с фиксированным коэффициентом повышения напряжения работают аналогично, но элементы располагаются в другом порядке, и вместо диода используется коммутационный транзистор.
Коэффициент преобразования DC-DC преобразователей с фиксированным коэффициентом определяется соотношением между временем зарядки и разрядки индуктивности и входным (выходным) напряжением.
Как используется индуктивность, подключенная последовательно с нагрузкой, для снижения напряжения постоянного тока на нагрузке?
Когда диод закрыт, индуктивность заряжается от входного напряжения и энергия сохраняется в магнитном поле индуктивности. Когда диод открыт, энергия магнитного поля индуктивности передается через диод к нагрузке. При этом индуктивность становится разряженной, а нагрузка получает энергию от индуктивности, что приводит к снижению напряжения на нагрузке.
Таким образом, индуктивность в понижающем преобразователе постоянного напряжения служит для сохранения энергии и переноса ее на нагрузку во время открытия диода, что приводит к снижению напряжения на нагрузке. Это позволяет использовать более высокое входное напряжение для преобразования его в более низкое выходное напряжение на нагрузке.
Как изменится выходное напряжение на нагрузке, если изменить входное напряжение или сопротивление нагрузки?
Выходное напряжение на нагрузке в этой схеме зависит от входного напряжения, сопротивления нагрузки и параметров компонентов. Если входное напряжение изменится, то выходное напряжение также изменится пропорционально соотношению входного и выходного напряжений.
Например, если входное напряжение увеличится вдвое, а сопротивление нагрузки останется неизменным, то выходное напряжение уменьшится вдвое. Если изменится сопротивление нагрузки, то выходное напряжение также изменится в соответствии с законом Ома.
Если сопротивление нагрузки увеличится, то выходное напряжение уменьшится, а если сопротивление нагрузки уменьшится, то выходное напряжение увеличится.
Для оптимальной работы схемы важно выбирать компоненты с определенными параметрами, которые будут обеспечивать необходимую стабильность и надежность работы при изменении входного напряжения и сопротивления нагрузки.
Кроме того, важно учитывать потери энергии в компонентах, таких как диод и индуктивность, которые могут привести к дополнительным пульсациям выходного напряжения на нагрузке.
Как управлять выходным напряжением такого DC-DC преобразователя?
Для управления выходным напряжением DC-DC преобразователя с фиксированным коэффициентом понижения напряжения используются различные методы.
Один из наиболее распространенных методов — это изменение скважности ШИМ (широтно-импульсной модуляции) на входе преобразователя.
Суть метода заключается в том, что управляющий сигнал ШИМ изменяет скважность импульсов на входе преобразователя, что в свою очередь приводит к изменению соотношения времени наличия высокого и низкого уровней на выходе преобразователя. Это позволяет контролировать выходное напряжение.
Для изменения скважности ШИМ могут применяться различные методы, например, изменение ширины импульсов на входе преобразователя с помощью аналоговых или цифровых управляющих сигналов.
В некоторых преобразователях также используются методы управления с помощью обратной связи, при которых сигнал на выходе преобразователя сравнивается с эталонным значением, и соответствующий управляющий сигнал формируется на основе разности между ними.
Кроме того, некоторые DC-DC преобразователи могут иметь возможность управления выходным напряжением с помощью изменения других параметров, например, частоты переключения ключей, входного напряжения и т.д.
Какие преимущества и недостатки есть у преобразователей с фиксированным коэффициентом понижения напряжения?
- Простота и компактность: эти преобразователи обычно имеют меньшее количество компонентов и меньший размер по сравнению с другими типами преобразователей.
- Высокая эффективность: благодаря простоте схемы и отсутствию необходимости в сложных управляющих схемах, преобразователи с фиксированным коэффициентом понижения/повышения напряжения могут иметь высокий КПД.
- Надежность: такие преобразователи обычно имеют меньшее количество компонентов, что уменьшает вероятность отказов и повышает надежность.
- Ограниченный диапазон понижения напряжения: такие преобразователи могут иметь ограниченный диапазон изменения напряжения, что может ограничивать их использование в некоторых приложениях.
- Необходимость подбора компонентов: чтобы достичь необходимых характеристик, таких как выходное напряжение и ток, необходимо правильно подобрать компоненты для схемы.
- Низкий коэффициент мощности: из-за наличия индуктивности в схеме, преобразователи с фиксированным коэффициентом понижения напряжения могут иметь низкий коэффициент мощности, что может ограничивать их использование в некоторых приложениях.
Телеграмм канал для тех, кто каждый день хочет узнавать новое и интересное: Школа для электрика
Понижающий преобразователь — От схемы до интегрированного модуля

Понижающие преобразователи используются уже около ста лет и стали неотъемлемой частью современных электронных схем. В данной статье описывается трансформация массивного электромеханического компонента в миниатюрную сборку, мощностью несколько сотен ватт.
Исходя из названия – понижающий конвертер преобразует входное напряжение в более низкое выходное. Основные элементы преобразователя показаны на Рисунке 1. В начальном состоянии ключ SW1 замкнут, ток протекает через катушку L1. Ток через катушку увеличивается, до момента замыкания SW2 и размыкания SW1, что приводит к изменению пути протекания тока. Конденсатор C1 является сглаживающим элементом, а выходное напряжение зависит от скважности переключения ключей SW1 и SW2.
Изначально SW1 and SW2 были механическими ключами, но довольно быстро заменены полупроводниковыми – SW1 транзистором, а SW2 диодом.

Рисунок 1: Базовые элементы понижающего конвертера (RECOM)
Изменение схемотехники вместе с техническим прогрессом
В течение многих лет основное развитие было связано с интеграцией как можно бо́льшего числа компонентов в схему управления для снижения габаритов и стоимости. Существенным улучшением стала интеграция основного ключа SW1 непосредственно в микросхему контроллера, а катушка и диод оставались внешними компонентами. Затем для увеличения КПД в новых версиях оба ключа SW1 и SW2 стали выполняться по КМОП технологии для увеличения частоты коммутаций до 2МГц.

Рисунок 2: Развитие интеграции понижающих конвертеров (RECOM)
Интегрированная катушка индуктивности – ключ к миниатюризации
После перевода ключей на КМОП технологию, был необходим следующий прорыв. По причине увеличения частоты коммутации стало возможным уменьшить габариты катушки индуктивности. Уменьшилась и амплитуда пульсации тока, что привело к снижению габаритов выходного конденсатора, а использование более качественных конденсаторов с низкими потерями привело к дополнительной выгоде.
В настоящее время для дальнейшей миниатюризации и увеличения КПД необходимо уменьшать длину проводников импульсных сигналов и размещать компоненты друг над другом, таким образом используя пространственную ось Z.
Примером такой технологии является корпусировка перевернутый кристалл на рамке (в англ.: Flip Chip on Leadframe -FCOL), в которой и перевернутый кристалл контроллера с интегрированными ключами, и SMD катушка индуктивности устанавливается непосредственно на монтажную рамку с выводами (Рисунок 3).

Рисунок 3: Конструктив FCOL
Такая конструкция позволяет полностью автоматизировать производство миниатюрных понижающих модулей. Снижение длины проводников импульсных сигналов также положительно сказывается и на уровне ЭМП. Модули можно герметично корпусировать в стандарт QFN (англ.: Quad Flat No-lead) с уровнем влагочувствительности MSL3. Примером такого решения является серия RPX компании RECOM (Рисунок 4) с максимальным выходным током 2,5А и устанавливаемым выходом в диапазоне от 1,2 до 6В в корпусе габаритами 4,5x4x2мм, требующая только входных и выходных конденсаторов.

Рисунок 4: Моудль RPX компании RECOM в концепции POLи интегрированной индуктивностью (RECOM)
Модули представляют собой законченное решение, позволяющее использовать стандартный процесс SMD монтажа и пайки оплавлением в печи. Недавно компания RECOM выпустила два новых решения с использованием данной технологии FCOL: серии RPX-1.0 и RPX-1.5 с максимальным выходным током до 1,5А и входным напряжением до 36В.
За многие десятилетия понижающие конвертеры претерпели значительные изменения. Инновации и новые технологии изготовления конденсаторов, индуктивностей и контроллеров позволили осуществить интеграцию всех компонентов в миниатюрный корпус при этом значительно увеличить удельную мощность. Цель в создании миниатюрных DC/DC преобразователей в форм-факторе микросхем была достигнута за счет технологии 3D корпусировки как для изолированных, так и для неизолированных преобразователей, а в дальнейшем ожидается последующее улучшение КПД и показателя удельной мощности. Понижающие модули, выполненные по данной технологии, можно рассматривать как обычные SMD компоненты, поэтому они находят широкое применение в широком круге различных проектов.
Для получения дополнительной информации читайте также
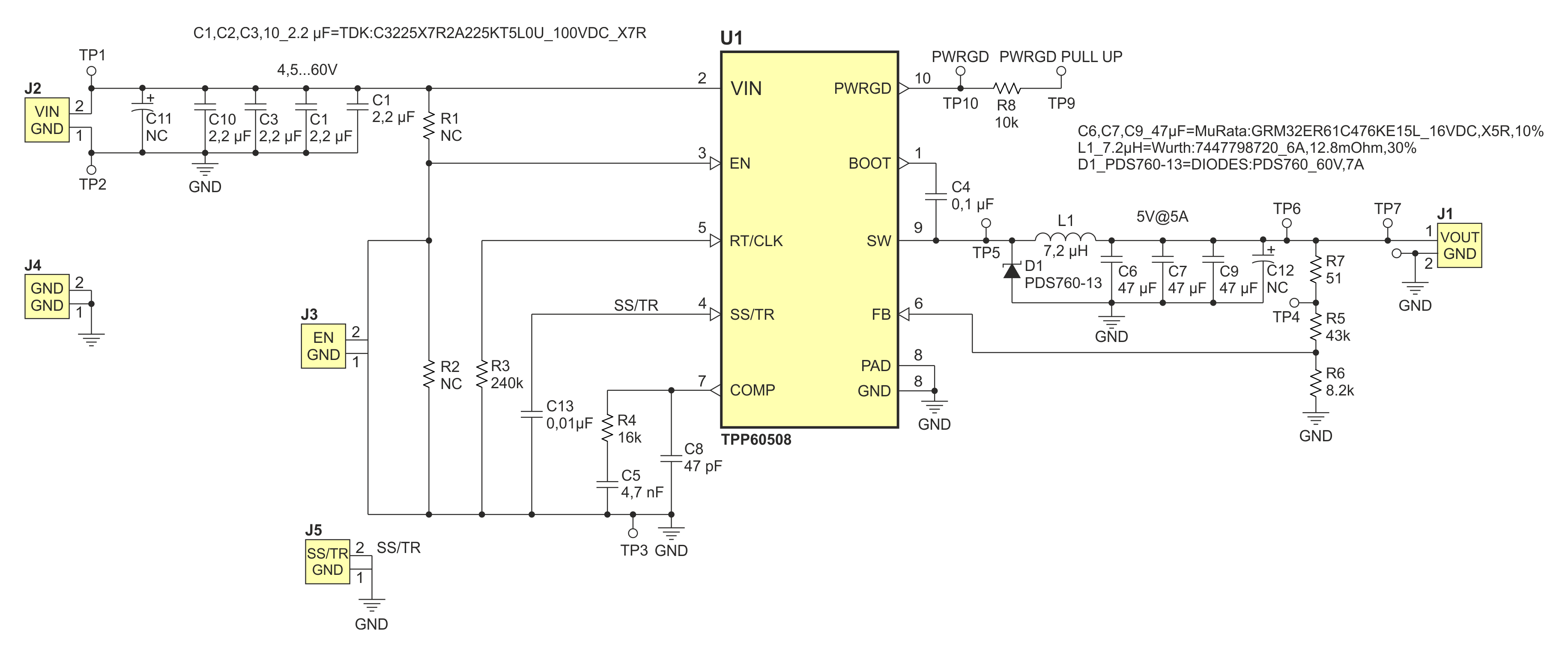
Мощный понижающий DC/DC-преобразователь TPP60508 3PEAK для индустриального применения
Компания 3PEAK предлагает мощный понижающий импульсный DC/DC-преобразователь TPP60508 со встроенным силовым МОП-транзистором верхнего плеча, работающий со входным напряжением до 60 В и выходным током до 5 А. Микросхема идеально подойдет для использования в индустриальной промышленности, телекоме и коммуникационном оборудовании, где главными требованиями являются широкий диапазон входных напряжений и высокая надежность.
Функции протекции и диагностики защищают как нагрузку, так и схему питания на уровне всей системы: используя выход PG (Power Good), схема питания может определить, находится ли выходное напряжение данного преобразователя в заданном диапазоне, а функции ограничения тока, понижения частоты и защиты от перегрева также способствуют повышению общей надежности системы питания (рисунок 1, таблица 1).
Для расчета всех номиналов схемы и оценки режимов работы преобразователя компания 3PEAK предлагает воспользоваться калькулятором.
Микросхема уже находится на складе КОМПЭЛ и готова к отгрузке в самый короткий срок.
Особенности:
- высокая эффективность при малой нагрузке в режиме пропусков импульсов;
- метод управления по току с простой схемой внешней компенсации;
- встроенный силовой МОП-транзистор с сопротивлением канала 80 мОм;
- малое потребление, составляющее 160 мкА в рабочем режиме и всего 1 мкА в режиме ожидания;
- регулируемая частота коммутации 0,1…2,5 МГц;
- встроенная схема фазовой автоподстройки частоты (ФАПЧ) для синхронизации от внешнего источника тактовой частоты;
- регулируемый порог блокировки от пониженного напряжения с гистерезисом;
- вывод «Power Good» для контроля нормальной работы преобразователя;
- регулируемое время мягкого пуска и последовательности включения;
- прецизионный внутренний источник опорного напряжения (ИОН) 0,8 В с точностью ±1,5%;
- корпус DFN4x4-10 с открытой контактной площадкой для отвода тепла;
- индустриальный диапазон рабочих температур -40…125°C.

Рис. 1. Расположение выводов TPP60508 (корпус DFN4x4-10)
Таблица 1. Нумерация и назначение выводов DC/DC-преобразователя TPP60508
| Номер вывода | Обозначение | Описание |
|---|---|---|
| 1 | BOOT | Подключение бутстрепного конденсатора между выводами BOOT и SW. Рекомендуемое значение 0,1 мкФ с рабочим напряжением 10 В или выше. |
| 2 | VIN | Вход напряжения питания 4,5…60 В. |
| 3 | EN | Вывод включения устройства, имеющий внутреннюю подтяжку. Порог включения может быть увеличен с помощью внешних резисторов. |
| 4 | SS/TR | Мягкий пуск и трекинг (отслеживание). При использовании режима мягкого пуска подключенный к этому выводу конденсатор задает время линейного изменения выходного напряжения. При использовании режима отслеживания напряжение на этом выводе имеет приоритет над внутренним ИОН. |
| 5 | RT/CLC | Выбор частоты и вход для внешнего источника тактового сигнала. В первом случае к выводу подключается внешний резистор для задания необходимой частоты, во втором на этот вход подается тактовый сигнал. Схема автоматически определяет наличие синхронизирующих импульсов и переводит вывод в состояние высокого импеданса. |
| 6 | FB | Вход обратной связи, подключенный к внутреннему инвертирующему входу усилителя ошибки. |
| 7 | COMP | Выход усилителя ошибки и вход компаратора ШИМ. К данному выводу подключается цепь частотной компенсации. |
| 8 | GND | Общий провод. |
| 9 | SW | Силовой выход. |
| 10 | PWRGD | Выход «Power Good» с открытым стоком. |
| – | Exposed Pad | Открытая монтажная площадка для отвода тепла, которая должна быть подключена к общей цепи GND. |
TPP60508 использует режим управления пиковым током с регулируемой частотой коммутации. Напряжение обратной связи подается на вывод FB и сравнивается со внутренним опорным напряжением усилителя ошибки (рисунок 2). Затем выходной сигнал усилителя ошибки с помощью ШИМ-компаратора сравнивается со внутренним пилообразным напряжением, после чего формируется сигнал для управления силовым транзистором верхнего плеча.
Измеренный на верхней стороне ток коммутации участвует в формировании пилообразного напряжения. При увеличении рабочего цикла более 50% этот внутренний пилообразный сигнал компенсирует субгармонические колебания контура управления. Как только ШИМ-компаратор обнаруживает, что пиковый ток коммутации достигает порогового уровня, установленного напряжением на выводе COMP, силовой транзистор отключается.
Усилитель крутизны/ошибки (Transconductance Error Amplifier) преобразует в ток напряжение ошибки между сигналом на выводе FB и опорным напряжением, в зависимости от того, что ниже: напряжение плавного пуска (вывод SS/TR) или внутреннее опорное напряжение. При нормальном режиме работы имеет величину крутизны характеристики gm, равную 350 мкСм. Во время плавного пуска крутизна характеристики уменьшается, чтобы обеспечить более медленное нарастание выходного напряжения преобразователя. Для обеспечения стабильности работы микросхемы во время плавного пуска рекомендуется подключить цепь компенсации между выводами COMP и GND (более подробно этот момент рассмотрим далее).

Рис. 2. Блок-схема TPP60508
Прецизионный внутренний источник напряжения обеспечивает опорное напряжение VFB, равное 0,8 В, с допуском ±1,5% во всем диапазоне рабочих напряжений и температуры окружающей среды (формула 1):
Одной из интересных особенностей TPP60508 является режим пропуска импульсов при работе с небольшой нагрузкой, при которой пиковый коммутируемый ток ниже внутреннего порога. В данном режиме внутренняя схема фиксирует напряжение COMP на уровне 0,6 В и прекращает коммутацию силового транзистора. Когда выходное напряжение начинает уменьшаться, а дифференциальное входное напряжение расти (значение ошибки), выходной сигнал усилителя ошибки увеличивается. Когда напряжение на выводе COMP поднимается выше порога пропуска импульсов, устройство возобновляет коммутацию силового транзистора. Порог тока эквивалентен току номинального напряжения COMP при напряжении 1 В. Поскольку микросхема использует пиковый ток коммутации для порога пропуска импульсов, то данный порог также зависит от выходной индуктивности.
Для реализации функции плавного пуска необходимо задействовать вывод SS/TR. Время плавного пуска программируется с помощью внешнего конденсатора CSS, подключенного к этому выводу (рисунок 3). Внутренний источник постоянного тока 1,7 мкА заряжает данный конденсатор с принудительным ограничением до напряжения 2,7 В. В этом случае время плавного пуска (10%…90% от полного заряда конденсатора) можно рассчитать по формуле 2:
Если перед включением питания на выводе SS/TR напряжение выше 54 мВ, внутренняя схема разрядит конденсатор CSS для обеспечения правильного последующего запуска преобразователя. В случае, когда микросхема перестает переключаться, например, при блокировке пониженного напряжения (UVLO), снятии сигнала EN или защите от перегрева, перед началом нового цикла работы устройство разряжает цепь SS/TR ниже 54 мВ. Также микросхема поддерживает использование вывода SS/TR для отслеживания состояния работы преобразователя и для внешней схемы последовательной подачи питания (Power Sequence), которая должна быть тщательно разработана, чтобы гарантировать возможность восстановления работоспособности системы после любого сбоя преобразователя.

Рис. 3. Типовая схема включения и график зависимости эффективности от выходного тока при частоте коммутации 300 кГц
TPP60508 может работать с частотой коммутации 100…2500 кГц, которая задается с помощью резистора RRT, подключенного между выводом RT/CLK и цепью GND.
Выбор рабочей частоты обычно обусловлен компромиссом между физическим размером источника питания и его эффективностью, а также значением минимального рабочего цикла. При выборе частоты коммутации необходимо учитывать все эти факторы. Параметры резистора RRT можно рассчитать по формуле 3:
- f – частота коммутации, кГц;
- k – постоянный коэффициент, равный 100 000;
- RRT – сопротивление резистора, кОм.
Также TPP60508 поддерживает внешние источники тактирования/синхронизации, сигнал которого необходимо подавать на вход RT/CLK. Первый нарастающий фронт RT/CLK переводит устройство из режима самогенерации в режим синхронизации, при этом сам вывод RT/CLK устанавливается в состояние высокого импеданса. Для захвата внешней тактовой частоты требуется 78 мкс. Когда внешний источник синхронизации останавливается, микросхема снова переходит в режим самогенерации с частотой, установленной резистором RRT (рекомендуется оставлять его в схеме как раз на случай потери внешнего сигнала). Во время перехода частота переключения находится на уровне 70 кГц, а затем переключается на свое заданное рабочее значение.
Если при включении TPP60508 обнаруживает короткое замыкание на выходе, то при каждом последующем запуске микросхема снижает частоту коммутации в два раза (максимально до 8 раз). Это позволяет ограничить средний ток катушки индуктивности и увеличивает время отключения силового ключа для минимизации тепловых потерь.
TPP60508 имеет функцию блокировки пониженного напряжения (UVLO) с порогом 4,3 В по умолчанию. Этот порог можно отрегулировать с помощью вывода EN и двух внешних резисторов RUVLOH и RUVLOL (рисунок 4).

Рис. 4. Установка значения порога блокировки пониженного напряжения
Источник тока (IEN) 1,2 мкА подтягивает контакт EN ко внутренней шине питания. Другой источник тока с гистерезисом (IEN_hys) 3,4 мкА обеспечивает напряжение гистерезиса между порогом повышения и понижения. Расчет номиналов резисторов производится с помощью формул 4 и 5:
- VSYS_UVLO_H – желаемое пороговое значение гистерезиса при повышении напряжения;
- VSYS_UVLO_L – пороговое значение гистерезиса при понижении напряжения.
DC/DC-преобразователь TPP60508 использует режим управления по току, контролируя пиковый ток внутреннего силового транзистора, расположенного в верхнем плече. Значение тока преобразуется в сигнал напряжения и сравнивается со значением вывода COMP. Когда пиковый ток коммутации превышает пороговое значение, установленное напряжением COMP, устройство отключает силовой транзистор. В случае, когда микросхема находится в режиме перегрузки по току, выходное напряжение снижается, и внутренняя схема генерации будет увеличивать время переключения транзистора (уменьшать частоту) до тех пор, пока не достигнет внутреннего порога ограничения тока. Как только ток коммутации превысит пороговое значение, микросхема отключит силовой транзистор, защищая его от перегрузки. В таком состоянии микросхема находится до тех пор, пока не будет устранена причина перегрузки, после чего TPP60508 автоматически перейдет в нормальный режим работы.
Для получения информации о штатной работе преобразователя у микросхемы имеется вывод PWRGD (Power Good) в виде внутреннего транзистора, включенного с открытым стоком. Если напряжение на выводе FB находится в пределах 93…106% от внутреннего опорного напряжения, PWRGD будет находиться в высоком уровне за счет внешнего подтягивающего резистора (рекомендуемое значение сопротивления – 1 кОм при питании 5 В). Если напряжение FB ниже 90% или выше 108% от значения внутреннего ИОН, то вывод PWRGD переводится в низкий уровень. То же самое происходит и для сценариев, когда срабатывает блокировка от пониженного напряжения (UVLO), защита от перегрева или подачи сигнала на вывод EN. Но следует учитывать, что при напряжении питания ниже 2 В состояние PWRGD может быть неопределенным. Когда напряжение FB выше 108% от значения внутреннего ИОН, коммутация силового транзистора останавливается до тех пор, пока напряжение на выходе не упадет до 106% от значения внутреннего ИОН. После этого микросхема возобновляет коммутацию транзистора. Таким образом реализуется защита от повышенного напряжения на выходе (OVP), благодаря чему сводятся к минимуму выбросы напряжения в нагрузке во время переходных процессов при использовании малой емкости фильтрующих конденсаторов на выходе.
Также TPP60508 имеет защиту от перегрева: при превышении температуры кристалла 161°C микросхема останавливает свою работу до тех пор, пока кристалл не охладится ниже 141°C, после чего произойдет автоматический перезапуск преобразователя. Во время срабатывания защиты вывод PWRGD переводится в низкий уровень, а конденсатор CSS принудительно разряжается для обеспечения правильного перезапуска всей системы. Необходимо позаботиться о том, чтобы внешняя схема, подключенная к выводу SS/TR, не мешала переходу в низкий уровень во избежание взаимоблокировки всей схемы контроля последовательности включения, которая может помешать перезапуску всего конечного устройства.
На рисунке 5 показан пример использования микросхемы для получения на выходе напряжения 5 В током до 5 А при входном напряжении до 60 В. Частота коммутации в районе 420 кГц.

Рис. 5. Понижающий преобразователь 60 В в 5 В (5 А)
Семейство представлено двумя моделями в корпусах DFN4x4-10:
Компания 3PEAK обычно использует символ «-S» в конце наименования, означающий особый контроль качества микросхемы и использование золотых проводников для распайки вывода к кристаллу. Но по заверению производителя, в случае с TPP60508 оба наименования проходят по указанным выше критериям и являются равнозначными.
Их основные характеристики приведены в таблице 2, а графики зависимости некоторых параметров изображены на рисунках 6…8.
Таблица 2. Основные технические характеристики TPP60508
| Обозначение | Параметр | Условия теста | Значение | ||
|---|---|---|---|---|---|
| Мин. | Тип. | Макс. | |||
| VIN | Напряжение питания, В | 4,5 | 60 | ||
| V(UVLO) | Порог внутренней блокировки при пониженном напряжении, В | При росте напряжения | 4,1 | 4,3 | 4,48 |
| V(UVLO,hys) | Гистерезис работы схемы UVLO, мВ | 325 | |||
| IQ | Ток покоя, мкА | EN = 5 В, TA = 25°C, V(FB) = 0,9 В |
152 | 200 | |
| IQSD | Потребляемый ток в выключенном состоянии, мкА | EN = 0, TA = 25°C | 10,8 | 18 | |
| VFB | Пороговое напряжение обратной связи, В | 0,788 | 0,8 | 0,812 | |
| HSRDSON | Сопротивление канала силового транзистора в открытом состоянии, мОм | VIN = 12 В, BOOT − SW = 5 В | 80 | 185 | |
| ILimit | Ограничение тока, А | 6,3 | 10 | ||
| f(GBW), min | Минимальная частота единичного усиления усилителя ошибки, кГц | 2500 | |||
| TSD | Порог срабатывания защиты от перегрева, °C | 161 | |||
| THYS | Температурный гистерезис схемы защиты от перегрева, °C | 20 | |||
| fSW | Частота коммутации, кГц | 100 | 2500 | ||
| tPLL | Время срабатывания ФАПЧ, мкс | fSW = 500 кГц | 78 | ||

Рис. 6. График изменения сопротивления канала силового транзистора в открытом состоянии в зависимости от температуры

Рис. 7. Зависимость значения ограничения тока от температуры кристалла

Рис. 8. Изменение частоты коммутации от температуры кристалла при сопротивлении резистора RRT 200 кОм